Mybatis



XML 解析成 Configuration

1
org.apache.ibatis.builder.xml.XMLConfigBuilder#parseConfiguration
1
2
3
4
5
6
7
8
9
10
11
12
13
14
15
16
17
18
19
20
21
22
23
24
25
26
27
28
29
30
public Configuration parse() {
if (parsed) {
throw new BuilderException("Each XMLConfigBuilder can only be used once.");
}
parsed = true;
parseConfiguration(parser.evalNode("/configuration"));
return configuration;
}

private void parseConfiguration(XNode root) {
try {
//issue #117 read properties first
propertiesElement(root.evalNode("properties"));
Properties settings = settingsAsProperties(root.evalNode("settings"));
loadCustomVfs(settings);
typeAliasesElement(root.evalNode("typeAliases"));
pluginElement(root.evalNode("plugins"));
objectFactoryElement(root.evalNode("objectFactory"));
objectWrapperFactoryElement(root.evalNode("objectWrapperFactory"));
reflectorFactoryElement(root.evalNode("reflectorFactory"));
settingsElement(settings);
// read it after objectFactory and objectWrapperFactory issue #631
environmentsElement(root.evalNode("environments"));
databaseIdProviderElement(root.evalNode("databaseIdProvider"));
typeHandlerElement(root.evalNode("typeHandlers"));
mapperElement(root.evalNode("mappers"));
} catch (Exception e) {
throw new BuilderException("Error parsing SQL Mapper Configuration. Cause: " + e, e);
}
}

mapper.xml 解析

1
2
configuration.mappedStatements
org.apache.ibatis.builder.xml.XMLConfigBuilder#mapperElement
1
2
3
4
5
6
7
8
9
10
11
12
13
14
15
16
17
18
19
20
21
22
23
24
25
26
27
28
29
30
private void mapperElement(XNode parent) throws Exception {
if (parent != null) {
for (XNode child : parent.getChildren()) {
if ("package".equals(child.getName())) {
String mapperPackage = child.getStringAttribute("name");
configuration.addMappers(mapperPackage);
} else {
String resource = child.getStringAttribute("resource");
String url = child.getStringAttribute("url");
String mapperClass = child.getStringAttribute("class");
if (resource != null && url == null && mapperClass == null) {
ErrorContext.instance().resource(resource);
InputStream inputStream = Resources.getResourceAsStream(resource);
XMLMapperBuilder mapperParser = new XMLMapperBuilder(inputStream, configuration, resource, configuration.getSqlFragments());
mapperParser.parse();
} else if (resource == null && url != null && mapperClass == null) {
ErrorContext.instance().resource(url);
InputStream inputStream = Resources.getUrlAsStream(url);
XMLMapperBuilder mapperParser = new XMLMapperBuilder(inputStream, configuration, url, configuration.getSqlFragments());
mapperParser.parse();
} else if (resource == null && url == null && mapperClass != null) {
Class<?> mapperInterface = Resources.classForName(mapperClass);
configuration.addMapper(mapperInterface);
} else {
throw new BuilderException("A mapper element may only specify a url, resource or class, but not more than one.");
}
}
}
}
}

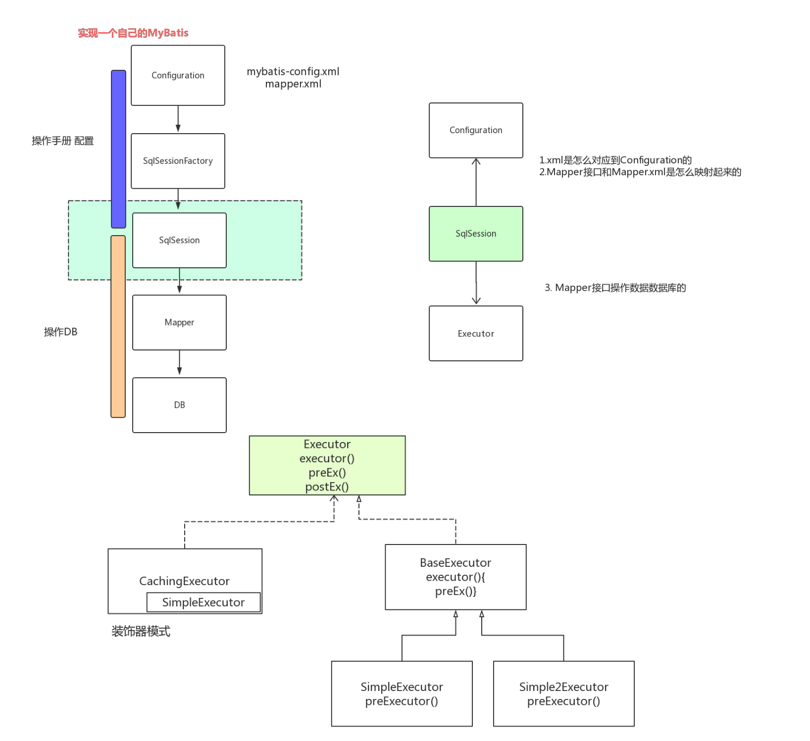
装饰器模式实现缓存功能

1
org.apache.ibatis.executor.CachingExecutor
1
2
3
4
5
6
7
8
9
public class CachingExecutor implements Executor {

private final Executor delegate;
private final TransactionalCacheManager tcm = new TransactionalCacheManager();

public CachingExecutor(Executor delegate) {
this.delegate = delegate;
delegate.setExecutorWrapper(this);
}

CachingExecutor 和 SimpleExecutor 同源,所以在CachingExecutor这个类中,使用了装饰器模式,但是调用方式是委托.
在已有的方法的基础上,在进行包装,其实就是功能的增强

Mapper实现类 + 代理类

1
org.apache.ibatis.binding.MapperProxy

获取Mapper代理类

1
2
3
4
5
6
7
8
9
10
11
12
13
14
15
16
17
18
19
20
public class DefaultSqlSession implements SqlSession {

// ...

@Override
public <T> T getMapper(Class<T> type) {
return configuration.<T>getMapper(type, this);
}

// ...

}

public class configuration{

protected final MapperRegistry mapperRegistry = new MapperRegistry(this);
public <T> T getMapper(Class<T> type, SqlSession sqlSession) {
return mapperRegistry.getMapper(type, sqlSession);
}
}

在spring中, 使用MapperScannerConfigurer, 配置相关mapper接口路径,进行扫包生成代理类

1
2
3
4
5
6
7
public class MapperScannerConfigurer implements BeanDefinitionRegistryPostProcessor, InitializingBean, ApplicationContextAware, BeanNameAware {

private String basePackage;

// 。。。

}

可以看到MapperScannerConfigurer继承了BeanDefinitionRegistryPostProcessor,这个接口是spring创建bean的后置处理器,所以该处理器会被spring执行,并且创建代理bean
basePackage 属性是让你为映射器接口文件设置基本的包路径。 你可以使用分号或逗号 作为分隔符设置多于一个的包路径。每个映射器将会在指定的包路径中递归地被搜索到。
接下来让我们看一下MapperScannerConfigurer类的源码 看看是如何自动扫描的。

1
2
3
4
5
6
7
8
9
10
11
12
13
14
15
16
17
18
public void postProcessBeanDefinitionRegistry(BeanDefinitionRegistry registry) throws BeansException {
if (this.processPropertyPlaceHolders) {
processPropertyPlaceHolders();
}

ClassPathMapperScanner scanner = new ClassPathMapperScanner(registry);
scanner.setAddToConfig(this.addToConfig);
scanner.setAnnotationClass(this.annotationClass);
scanner.setMarkerInterface(this.markerInterface);
scanner.setSqlSessionFactory(this.sqlSessionFactory);
scanner.setSqlSessionTemplate(this.sqlSessionTemplate);
scanner.setSqlSessionFactoryBeanName(this.sqlSessionFactoryBeanName);
scanner.setSqlSessionTemplateBeanName(this.sqlSessionTemplateBeanName);
scanner.setResourceLoader(this.applicationContext);
scanner.setBeanNameGenerator(this.nameGenerator);
scanner.registerFilters();
scanner.scan(StringUtils.tokenizeToStringArray(this.basePackage, ConfigurableApplicationContext.CONFIG_LOCATION_DELIMITERS));
}
1
2
3
4
5
6
7
8
9
10
11
12
13
14
15
16
17
18
19
20
21
22
23
24
25
26
27
28
29
30
31
32
33
34
35
36
37
38
39
40
41
42
43
44
45
46
47
48
49
50
51
52
53
54
55
56
57
58
59
60
61
62
63
64
65
66
67
68
69
public class ClassPathMapperScanner extends ClassPathBeanDefinitionScanner {

// ...

@Override
public Set<BeanDefinitionHolder> doScan(String... basePackages) {
Set<BeanDefinitionHolder> beanDefinitions = super.doScan(basePackages);

if (beanDefinitions.isEmpty()) {
logger.warn("No MyBatis mapper was found in '" + Arrays.toString(basePackages) + "' package. Please check your configuration.");
} else {
processBeanDefinitions(beanDefinitions);
}

return beanDefinitions;
}

private void processBeanDefinitions(Set<BeanDefinitionHolder> beanDefinitions) {
GenericBeanDefinition definition;
for (BeanDefinitionHolder holder : beanDefinitions) {
definition = (GenericBeanDefinition) holder.getBeanDefinition();

if (logger.isDebugEnabled()) {
logger.debug("Creating MapperFactoryBean with name '" + holder.getBeanName()
+ "' and '" + definition.getBeanClassName() + "' mapperInterface");
}

// the mapper interface is the original class of the bean
// but, the actual class of the bean is MapperFactoryBean
definition.getConstructorArgumentValues().addGenericArgumentValue(definition.getBeanClassName()); // issue #59
definition.setBeanClass(this.mapperFactoryBean.getClass());

definition.getPropertyValues().add("addToConfig", this.addToConfig);

boolean explicitFactoryUsed = false;
if (StringUtils.hasText(this.sqlSessionFactoryBeanName)) {
definition.getPropertyValues().add("sqlSessionFactory", new RuntimeBeanReference(this.sqlSessionFactoryBeanName));
explicitFactoryUsed = true;
} else if (this.sqlSessionFactory != null) {
definition.getPropertyValues().add("sqlSessionFactory", this.sqlSessionFactory);
explicitFactoryUsed = true;
}

if (StringUtils.hasText(this.sqlSessionTemplateBeanName)) {
if (explicitFactoryUsed) {
logger.warn("Cannot use both: sqlSessionTemplate and sqlSessionFactory together. sqlSessionFactory is ignored.");
}
definition.getPropertyValues().add("sqlSessionTemplate", new RuntimeBeanReference(this.sqlSessionTemplateBeanName));
explicitFactoryUsed = true;
} else if (this.sqlSessionTemplate != null) {
if (explicitFactoryUsed) {
logger.warn("Cannot use both: sqlSessionTemplate and sqlSessionFactory together. sqlSessionFactory is ignored.");
}
definition.getPropertyValues().add("sqlSessionTemplate", this.sqlSessionTemplate);
explicitFactoryUsed = true;
}

if (!explicitFactoryUsed) {
if (logger.isDebugEnabled()) {
logger.debug("Enabling autowire by type for MapperFactoryBean with name '" + holder.getBeanName() + "'.");
}
definition.setAutowireMode(AbstractBeanDefinition.AUTOWIRE_BY_TYPE);
}
}
}

// ...

}

真正获取mapper代理对象的类是MapperFactoryBean

1
2
3
4
@Override
public T getObject() throws Exception {
return getSqlSession().getMapper(this.mapperInterface);
}

可以看到,实际上还是有sqlSession获取MapperProxy对象的
这个factoryBean是什么时候注入进去的呢

1
2
3
4
5
6
7
8
9
10
11
12
13
14
15
16
17
18
19
20
21
22
23
24
25
26
27
28
29
30
31
32
33
34
35
36
37
38
39
40
41
42
43
44
45
46
47
48
49
50
51
52
53
54
public class ClassPathMapperScanner extends ClassPathBeanDefinitionScanner {
// ...

private void processBeanDefinitions(Set<BeanDefinitionHolder> beanDefinitions) {
GenericBeanDefinition definition;
for (BeanDefinitionHolder holder : beanDefinitions) {
definition = (GenericBeanDefinition) holder.getBeanDefinition();

if (logger.isDebugEnabled()) {
logger.debug("Creating MapperFactoryBean with name '" + holder.getBeanName()
+ "' and '" + definition.getBeanClassName() + "' mapperInterface");
}

// the mapper interface is the original class of the bean
// but, the actual class of the bean is MapperFactoryBean
definition.getConstructorArgumentValues().addGenericArgumentValue(definition.getBeanClassName()); // issue #59
definition.setBeanClass(this.mapperFactoryBean.getClass());

definition.getPropertyValues().add("addToConfig", this.addToConfig);

boolean explicitFactoryUsed = false;
if (StringUtils.hasText(this.sqlSessionFactoryBeanName)) {
definition.getPropertyValues().add("sqlSessionFactory", new RuntimeBeanReference(this.sqlSessionFactoryBeanName));
explicitFactoryUsed = true;
} else if (this.sqlSessionFactory != null) {
definition.getPropertyValues().add("sqlSessionFactory", this.sqlSessionFactory);
explicitFactoryUsed = true;
}

if (StringUtils.hasText(this.sqlSessionTemplateBeanName)) {
if (explicitFactoryUsed) {
logger.warn("Cannot use both: sqlSessionTemplate and sqlSessionFactory together. sqlSessionFactory is ignored.");
}
definition.getPropertyValues().add("sqlSessionTemplate", new RuntimeBeanReference(this.sqlSessionTemplateBeanName));
explicitFactoryUsed = true;
} else if (this.sqlSessionTemplate != null) {
if (explicitFactoryUsed) {
logger.warn("Cannot use both: sqlSessionTemplate and sqlSessionFactory together. sqlSessionFactory is ignored.");
}
definition.getPropertyValues().add("sqlSessionTemplate", this.sqlSessionTemplate);
explicitFactoryUsed = true;
}

if (!explicitFactoryUsed) {
if (logger.isDebugEnabled()) {
logger.debug("Enabling autowire by type for MapperFactoryBean with name '" + holder.getBeanName() + "'.");
}
definition.setAutowireMode(AbstractBeanDefinition.AUTOWIRE_BY_TYPE);
}
}
}

// ...
}

Mybatis 的动态代理


Mybatis 的缓存

一级缓存

一级缓存是指SQLSession,一级缓存的作用域是SQlSession, Mabits默认开启一级缓存。 在同一个SqlSession中,执行相同的SQL查询时;第一次会去查询数据库,并写在缓存中,第二次会直接从缓存中取。 当执行SQL时候两次查询中间发生了增删改的操作,则SQLSession的缓存会被清空。 每次查询会先去缓存中找,如果找不到,再去数据库查询,然后把结果写到缓存中。 Mybatis的内部缓存使用一个HashMap,key为hashcode+statementId+sql语句。Value为查询出来的结果集映射成的java对象。 SqlSession执行insert、update、delete等操作commit后会清空该SQLSession缓存。多个sqlSession之间不能共享缓存

1
2
3
4
5
6
7
8
9
10
11
12
13
14
15
16
17
18
19
20
21
22
23
24
25
26
27
28
29
30
31
32
33
34
35
36
37
38
39
40
41
42
43
44
45
46
47
48
49
50
51
52
53
54
55
56
57
58
59
60
61
62
63
64
65
66
67
68
69
public abstract class BaseExecutor implements Executor { 
protected PerpetualCache localCache;
protected PerpetualCache localOutputParameterCache;
// ...
@Override
public CacheKey createCacheKey(MappedStatement ms, Object parameterObject, RowBounds rowBounds, BoundSql boundSql) {
if (closed) {
throw new ExecutorException("Executor was closed.");
}
CacheKey cacheKey = new CacheKey();
cacheKey.update(ms.getId());
cacheKey.update(rowBounds.getOffset());
cacheKey.update(rowBounds.getLimit());
cacheKey.update(boundSql.getSql());
List<ParameterMapping> parameterMappings = boundSql.getParameterMappings();
TypeHandlerRegistry typeHandlerRegistry = ms.getConfiguration().getTypeHandlerRegistry();
// mimic DefaultParameterHandler logic
for (ParameterMapping parameterMapping : parameterMappings) {
if (parameterMapping.getMode() != ParameterMode.OUT) {
Object value;
String propertyName = parameterMapping.getProperty();
if (boundSql.hasAdditionalParameter(propertyName)) {
value = boundSql.getAdditionalParameter(propertyName);
} else if (parameterObject == null) {
value = null;
} else if (typeHandlerRegistry.hasTypeHandler(parameterObject.getClass())) {
value = parameterObject;
} else {
MetaObject metaObject = configuration.newMetaObject(parameterObject);
value = metaObject.getValue(propertyName);
}
cacheKey.update(value);
}
}
if (configuration.getEnvironment() != null) {
// issue #176
cacheKey.update(configuration.getEnvironment().getId());
}
return cacheKey;
}

@Override
public boolean isCached(MappedStatement ms, CacheKey key) {
return localCache.getObject(key) != null;
}
@Override
public <E> List<E> query(MappedStatement ms, Object parameter, RowBounds rowBounds, ResultHandler resultHandler) throws SQLException {
BoundSql boundSql = ms.getBoundSql(parameter);
CacheKey key = createCacheKey(ms, parameter, rowBounds, boundSql);
return query(ms, parameter, rowBounds, resultHandler, key, boundSql);
}
// ...
private <E> List<E> queryFromDatabase(MappedStatement ms, Object parameter, RowBounds rowBounds, ResultHandler resultHandler, CacheKey key, BoundSql boundSql) throws SQLException {
List<E> list;
// 结果缓存数据
localCache.putObject(key, EXECUTION_PLACEHOLDER);
try {
list = doQuery(ms, parameter, rowBounds, resultHandler, boundSql);
} finally {
localCache.removeObject(key);
}
localCache.putObject(key, list);
if (ms.getStatementType() == StatementType.CALLABLE) {
localOutputParameterCache.putObject(key, parameter);
}
return list;
}
// ...
}

一级缓存问题

  1. sqlsession只针对一session, 关闭后缓存就不在了
  2. 多线程下的不可见性,另外一个sqlSession修改的数据,缓存的sqlSession无法查到最新的数据。(几率太小,因为生命周期短)
  3. 一旦有update/insert/delete, 缓存会全部刷新

二级缓存

二级缓存是mapper级别的,Mybatis默认是没有开启二级缓存的。 第一次调用mapper下的SQL去查询用户的信息,查询到的信息会存放代该mapper对应的二级缓存区域。 第二次调用namespace下的mapper映射文件中,相同的sql去查询用户信息,会去对应的二级缓存内取结果。 如果调用相同namespace下的mapepr映射文件中增删改sql,并执行了commit操作,会把缓存清空,二级缓存可以跨sqlSession

1
2
3
4
5
public final class MappedStatement {
// ...
private Cache cache;
// ...
}
1
2
3
4
5
6
7
8
9
10
11
12
13
14
15
16
17
18
19
@Override
public <E> List<E> query(MappedStatement ms, Object parameterObject, RowBounds rowBounds, ResultHandler resultHandler, CacheKey key, BoundSql boundSql)
throws SQLException {
Cache cache = ms.getCache();
if (cache != null) {
flushCacheIfRequired(ms);
if (ms.isUseCache() && resultHandler == null) {
ensureNoOutParams(ms, boundSql);
@SuppressWarnings("unchecked")
List<E> list = (List<E>) tcm.getObject(cache, key);
if (list == null) {
list = delegate.<E> query(ms, parameterObject, rowBounds, resultHandler, key, boundSql);
tcm.putObject(cache, key, list); // issue #578 and #116
}
return list;
}
}
return delegate.<E> query(ms, parameterObject, rowBounds, resultHandler, key, boundSql);
}

一般情况下,为什么不使用二级缓存

  1. 脏数据
    该缓存是以namespace为单位的(也就是一个Mapper.xml文件),不同namespace下的操作互不影响。所有对数据表的改变操作都会刷新缓存。但是一般不要用二级缓存,例如在UserMapper.xml中有大多数针对user表的操作。但是在另一个XXXMapper.xml中,还有针对user单表的操作。这会导致user在两个命名空间下的数据不一致。如果在UserMapper.xml中做了刷新缓存的操作,在XXXMapper.xml中缓存仍然有效,如果有针对user的单表查询,使用缓存的结果可能会不正确,读到脏数据。
    如果使用其他缓存,比如:Redis比之一、二级缓存的好处很多,Redis可以搭建在其他服务器上,缓存容量可扩展。Redis可以灵活的使用在需要缓存的数据上,比如一些热点数据。
  2. 全部失效
    一旦有update/insert/delete, 缓存会全部刷新

MyBatis-spring 整合spring

sqlSession、Mapper生命周期

sqlSession 在没有事物的情况加,是request/method级别的(每次获取都是不同的connection),在有事物的情况下,是事物范围内级别的(每次获取都是相同的connection)

MyBatis 事物

问题总结

SqlSessionFactory\SqlSession\Mapper 推荐作用域

类型scope
SqlSessionFactoryBuildermethod
SqlSessionFactoryapplication
SqlSessionrequest/method(可以认为是线程级)
Mappermethod

DefaultSqlSession 为什么需要 configuration

需要拿到相关的配置文件,才能根据配置的参数操作数据库